常见问答
治疗方法 疾病简介 症状表现 检查诊断 饮食宜忌

小脑共济失调怎么办?可治疗的进行性小脑共济失调

三博脑科医院 常见问答

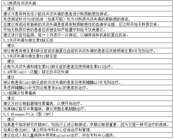
本文所列举的是可以治疗的进展性小脑共济失调,不是稳定性或自限性的。有些遗传性的共济失调比如SCA,还有多系统萎缩只能通过对症治疗而改善症状,不包括在此表内。

小脑共济失调怎么办?可治疗的进行性小脑共济失调

儿童中可治的共济失调

儿童中可治的共济失调

病例视频
下一篇:没有了

©2020 河南三博脑科医院

咨询预约电话:0371-53351456、0371-58521333

地址:河南省郑州市中原区桐柏南路158号

Icp备案:豫ICP备2021018000号

河南三博脑科医院

咨询

挂号

首页

义诊

病友群

电话